Work Experience: Knowledge Graph and Apps in a Week
This week I have been on work experience at Data Language. I've learned how to design and launch a Knowledge Graph using Data Graphs, and then build a Web App...
2 articles
An advanced knowledge graph explorer to navigate and visualize connectivity through your data.
This week I have been on work experience at Data Language. I've learned how to design and launch a Knowledge Graph using Data Graphs, and then build a Web App...
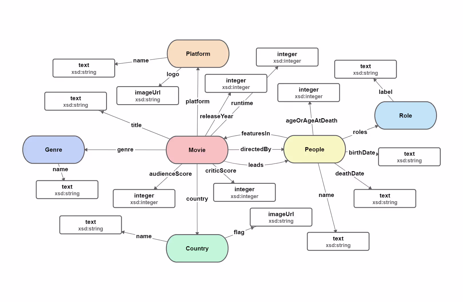
New data visualisations in Data Graphs lets you view your domain model and explore your knowledge graph visually.